HOME
ABOUT
History
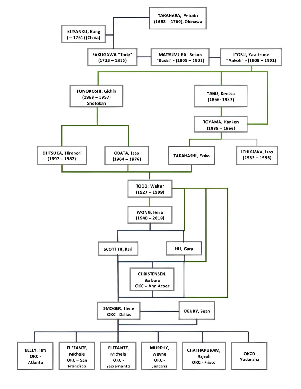
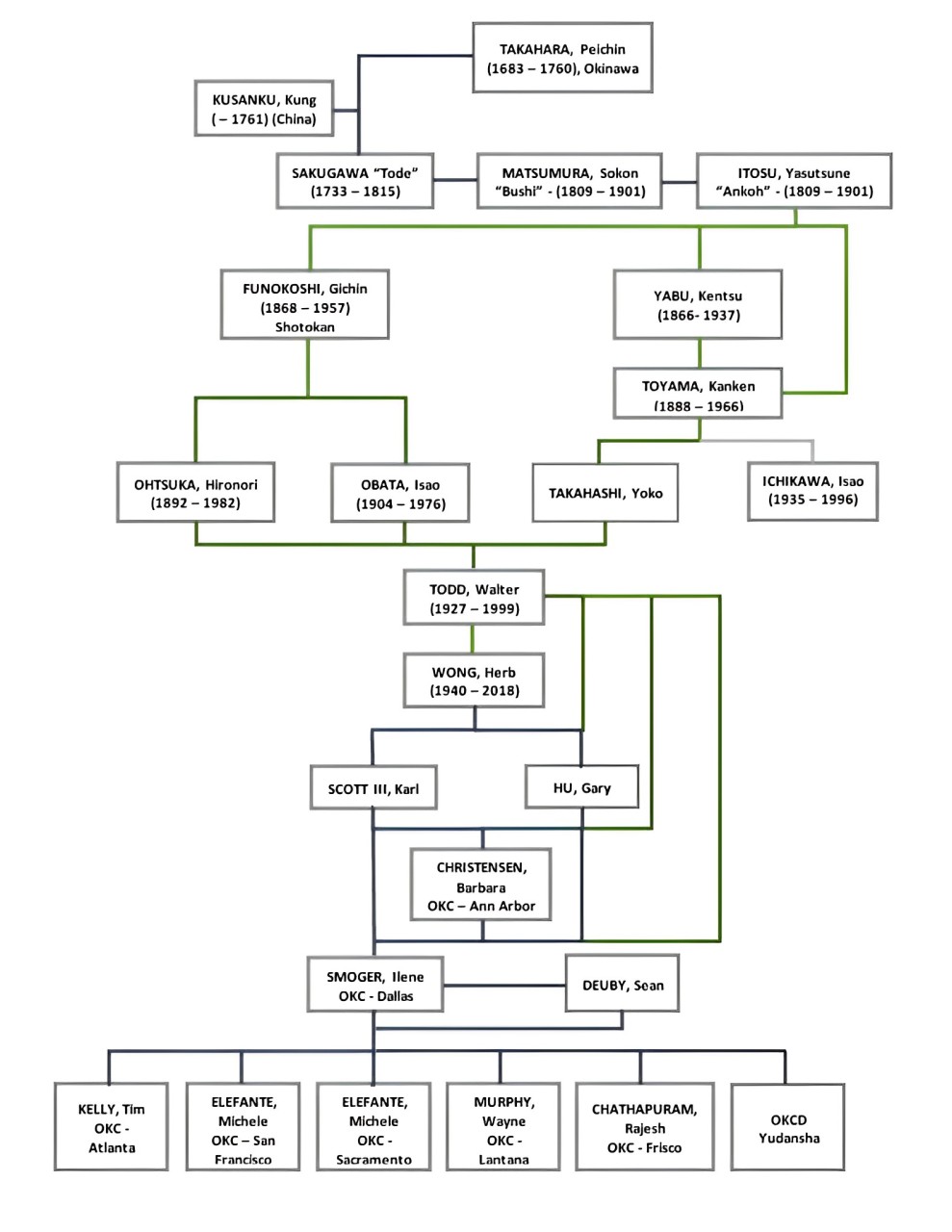
Shorin-Ryu Lineage
Shudokan Lineage
INSTRUCTORS
LOCATIONS
Lantana Dojo
Frisco Dojo
Shorin-Ryu Lineage
Contact Us:
Sensei Wayne Murphy, OKC Lantana:
wayne-murphy@sbcglobal.com
Sensei Rajesh Chathapuram, OKC Frisco:
cjrajesh@hotmail.com